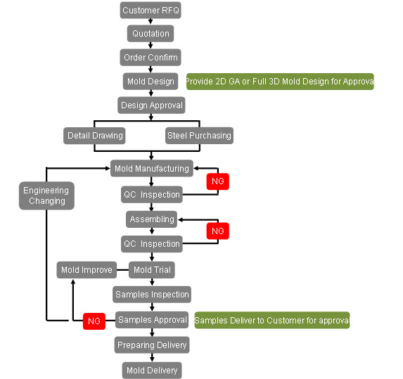
At JUSHENG, quality is embedded from the very start of every project.
Our commitment to excellence is reflected in the design and manufacture of high-quality tooling, ensuring our clients receive exceptional value.
For us, quality means total customer satisfaction. This principle drives us to pursue excellence in every aspect of our operations, continuously enhancing our skilled team and refining our processes.
From the moment CAD data is received, the mold is manufactured, molded, tested, and inspected using our in-house Coordinate Measuring Machines (CMM).
Every step is conducted in our factory under strict quality control protocols by our experienced team, guaranteeing that all deliverables meet our customers' precise requirements.

Privacy PolicyCopyright © Taizhou Jusheng Mould and Plastic Co., Ltd. All Rights Reserved.